The Project Light-AIClean, where SWISDATA is part of, is an initiative that aims to develop cutting-edge tools for a chemometrics-assisted decontamination process. This revolutionary technology utilizes quality control and renewable energy, focusing on removing harmful contaminants from plastic and glass materials. The ultimate goal of this project is to facilitate the repurposing and recycling of these materials, thereby reducing waste and promoting sustainability.

Background and Objectives
Current methods for decontaminating plastic and glass materials are not only resource-intensive but also environmentally taxing. In contrast, the proposed method by Project Light-AIClean employs visible light as a renewable energy source and a catalytic system that can be reused multiple times without losing its activity. This approach targets the removal of contaminants such as plasticizers, herbicides, and lubricant oils, which are commonly found in these materials. By developing an efficient and sustainable decontamination process, Project Light-AIClean seeks to make a significant impact on the reusable packaging industry, recycling companies, and the environmental sector.
Methodology and Collaboration

SWISDATA gGmbH is one of five partners and one of three research partners in this R&D project. We are contributing by developing optimization algorithms, AI tools and visualizations.
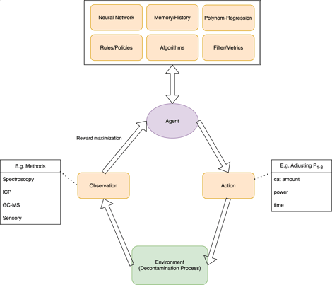
For example, how to find the best input parameters for maximizing the output is sketched in the depicted workflow.
The project team intends to leverage artificial intelligence assistance, including neural network architectures and genetic algorithms, to optimize the decontamination process. This will not only reduce the required resources and personnel but also increase the efficacy of the process. The developed technology will be tested in a photoreactor and an automated decontamination setup, with feedback from artificial intelligence tools playing a crucial role in its refinement. A consortium of research institutions and industry partners will collaborate on this project, bringing together diverse expertise to achieve its ambitious goals.
Expected Outcomes and Impact
The outcomes of Project Light-AIClean are expected to contribute significantly to the reduction of greenhouse gas emissions and the promotion of renewable energy sources. By supporting the creation of resilient production systems, this project aligns with the broader goal of transitioning to a sustainable economy. The integration of advanced chemometric techniques into the decontamination process will set new standards for efficiency and sustainability in waste recycling, paving the way for innovative, resource-saving processes.
Final Words
In summary, Project Light-AIClean represents a groundbreaking effort to develop a revolutionary technology for the decontamination of plastic and glass materials. By harnessing the power of renewable energy and artificial intelligence, this project has the potential to transform the reusable packaging industry and recycling sector, while also contributing to a more sustainable future. As the world continues to grapple with the challenges of environmental degradation and resource depletion, initiatives like Project Light-AIClean offer a beacon of hope for a cleaner, greener tomorrow.

The FFG is the central national funding organization and strengthens Austria's innovative power. This project is funded by the FFG. www.ffg.at
More information about the project can be found in the FFG project database: https://projekte.ffg.at/projekt/5134218
FAQ
QUESTION | ANSWER |
---|---|
What is the main goal of the Light-AIClean project? | The main goal of the Light-AIClean project is to develop AI-driven decontamination technologies for repurposing and recycling materials to meet food-contact regulations using light. |
What role does SWISDATA play in the Light-AIClean project? | SWISDATA is one of the project partners, comprising leading research institutions and industry partners, collaborating to develop this cutting-edge technology and ensure it is scalable and suited for waste management. |
What are the main objectives of the project in terms of environmental impact? | The project aims to contribute to the reduction of greenhouse gas emissions, promote the use of renewable energy sources, and support the creation of resilient, resource-efficient production systems. |
Which organization is the project coordinator for Light-AIClean? | Technische Universität Wien is the project coordinator for Light-AIClean. |